2021年1月,在上半月短短的20天内,包括新力控股、建业地产、当代置业、禹洲集团、正荣地产五家房企就合计发行了17.22亿美元的绿色优先票据,达到了2020全年95家典型房企发行总量的91%,迎来了绿色债的发行高潮。房企为何青睐绿色债?绿色债发展前景如何?又是否会成为市场主流?
01
绿色美元债逐步走热
2020年后发行超230亿
据95家典型房企监测数据,2020年至2021年1月20日,绿色优先票据的发行规模达到了36.22亿美元(折合人民币超230亿元),其中2020年发行规模达19亿美元,同比2019年大幅增长245%。此外2021年1月短短20天内,就包括有新力控股、建业地产、当代置业、禹洲集团、正荣地产五家房企合计发行了17.22亿美元的绿色优先票据,占2020年发行总量的91%。以此来看,绿色债近期正不断走热,越来越多的房企将关注点放在了绿色债领域。
之所以2021年初会迎来绿色债的发行高峰,一方面是由于房企基于自身融资需要,在年初得到了集中释放;另一方面也是由于在境外量化宽松的货币政策下美元贬值,房企找到了发行美元债的最佳时机,其中绿色美元债作为海外债的一种,虽然有用途限制,但利率相对较低,在一定程度上能满足房企的融资需求。
02
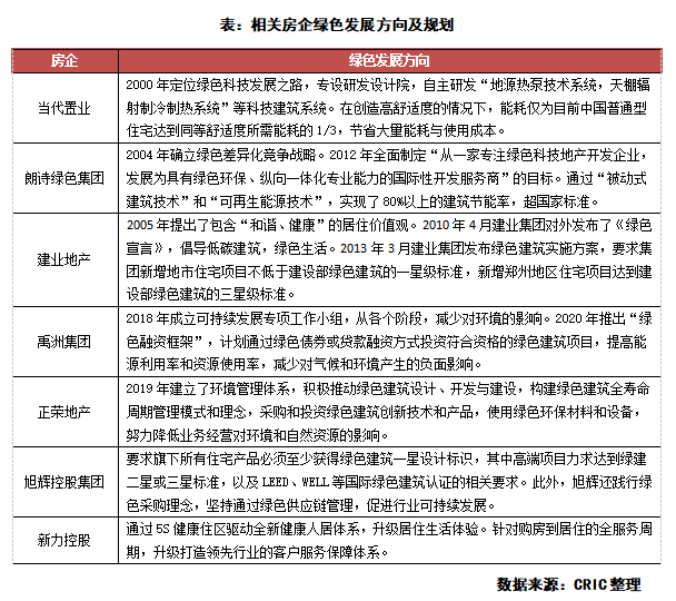
当代朗诗布局较早
正荣旭辉加大拓展
绿色债券指的是将募集资金专门用于资助符合规定条件的绿色项目或为这些项目进行再融资的债券工具。根据国际资本市场协会(简称ICMA)于2014年1月31日发布的《绿色债券原则》,规定任何将募集资金用于绿色项目并具备其提出的四个核心要素的债券均为绿色债券,四项核心要素分别为募集资金用途、项目评估和筛选流程、募集资金管理、报告和披露。根据2018年修订的《绿色债券原则》,在保留四项核心要素的同时,最新界定了五种与环境保护高度相关的项目种类,包括减缓气候变化、气候变化适应、自然资源保护、生物多样性保护和污染预防和控制。
由此来看,房企境外发行绿色债券仍有一定的用途限制,仅能用于合格的绿色项目,或与之有关现有债务的融资。房企在发行绿色债券的同时,仍需从自身发展方向及战略定位出发。从目前发行绿色债券的房企来看,当代、朗诗在绿色领域布局较早,其中当代在设立之初就定位于绿色科技房企,致力于绿色建筑的研发和建设;并专设研发设计院,自主研发“地源热泵技术系统,天棚辐射制冷制热系统,外围护结构保温系统,高性能外窗系统,全置换新风系统,隔音降噪系统”等,以使其产品能够节省更多能耗与使用成本。
除了当代与朗诗等布局较早的企业,旭辉、正荣等也于近年来加快了绿色领域的拓展。2019年,旭辉成立了ESG管理委员会及ESG工作小组。2020年7月,旭辉控股首次独立发布ESG年度报告。报告中,旭辉要求旗下所有住宅产品必须至少获得绿色建筑一星设计标识,其中高端项目力求达到绿建二星或三星标准,以及LEED、WELL等国际绿色建筑认证的相关要求。在绿色建造方面,涵盖领域还包括废水管理、扬尘管理、废弃物处理、降噪措施、卫生管理、节水措施及节材措施等。此外,绿色战略还与旭辉全面推行的全装修战略相吻合,批量精装修有效减少了材料损耗及废弃物排放,以及业主拆改可能造成的浪费。
03
增量成本仍需综合考虑
未来或无法成为发债主流
相比于国际社会,我国绿色债券市场起步相对较晚。2015年12月,人民银行发布《关于在银行间债券市场发行绿色金融债券有关事宜公告》,并配套出台《绿色债券支持项目目录》。2020年5月29日,中国人民银行会同国家发改委、中国证券监督管理委员会起草了《关于印发〈绿色债券支持项目目录(2020年版)〉的通知(征求意见稿)》,此次《绿色债券目录》(2020年版)征求意见并即将发布实施,标志了覆盖全市场各类绿色债券品种的国内绿色债券市场迎来了统一标准,对于进一步规范国内绿色债券市场具有重要意义。与2015年版目录相比,2020年版对绿色建筑不再有星级要求,而是只需满足相关技术标准,且获得绿色建筑评价标识即可。
由此来看,未来以绿色建筑为战略方向的房地产和建筑企业或能更多享受绿色信贷、绿色债券等绿色金融的各种支持。但对于更多房企而言,是否应该跟风发行绿色债券,仍是一件值得考量的事情。一方面,绿色债券有用途限制,而要将普通建筑提升至绿色建筑,需要一定的增量成本。在当前融资持续收紧的背景下,发行绿色债券而付出额外的增量成本是否在承受范围内,仍需房企综合考量。此外,目前房地产企业目前作为国家重点调控的对象,在绿色债券领域仍存在政策收紧的可能性。
由此来看,在政策相对的扶持下,对于那些以绿色建筑为战略方向的房地产和建筑企业或能更多享受绿色金融的各种支持。与此同时,要打造绿色建筑仍需要一定的技术基础,具有一定的专业壁垒,并非其他房企在短期内就能够实现。此外将普通建筑提升为绿色建筑,还需要一定增量成本,需综合考量。可以预见的是,绿色债券规模将会继续扩容,同时也将成为政策的指引方向,但在未来较长的一段时间内仍无法成为发债主流。(作者 房玲 易天宇)
猜你喜欢
广东省推出第二批5项青年民
极端天气事件导致农产品价格
打破部门壁垒 随州市大数据
个人养老金制度加速崛起 金
国民技术被深交所发关注函
西宁市去年节约财政资金近6
安全个性化是我们不变的承诺
广东汽车以旧换新专项行动将 



